
Hiện nay, chôn lấp vẫn là giải pháp phổ biến nhất để xử lý rác sinh hoạt tại các đô thị. Tại Hà Nội, TP.HCM và nhiều thành phố lớn, tỷ lệ chôn lấp chiếm tới 80–90%. Tuy nhiên, chỉ 17 trong tổng số 91 bãi chôn lấp trên cả nước được đánh giá là đạt chuẩn vệ sinh. Điều này đồng nghĩa với việc nước rỉ rác phát sinh tại nhiều bãi rác chưa được quản lý tốt, tạo ra nguy cơ ô nhiễm cao. Gần đây, là ở khu vực Nha Trang nước rỉ rác được phát triện tràn lan gây ô nhiễm mất thẩm quan đô thị, đây là một vấn đề môi trường cần lưu ý đặc biệt ở các đô thị thành phố lớn.
Nước rỉ rác là dòng nước thải hình thành trong quá trình chôn lấp rác. Khi nước từ mưa ngấm vào bãi rác hoặc khi rác tự phân hủy, nó tạo ra một loại nước thải chứa nhiều tạp chất. Thành phần của nước rỉ rác thường rất phức tạp, bao gồm các chất như amoni, nitơ, sunfua, kim loại nặng, vi sinh vật gây bệnh, cùng các chỉ tiêu ô nhiễm hữu cơ như BOD và COD ở mức cực cao.
Nếu không được xử lý, nước rỉ rác có thể thấm vào đất gây ô nhiễm nguồn nước ngầm, hoặc khi chảy ra sông, hồ sẽ làm suy giảm chất lượng nước và ảnh hưởng xấu đến sinh vật thủy sinh. Vì vậy, việc áp dụng các công nghệ xử lý nước rỉ rác phù hợp là yếu tố then chốt để bảo vệ môi trường và sức khỏe con người.
Thành phần và lưu lượng của nước rỉ rác luôn biến động, chịu ảnh hưởng bởi nhiều yếu tố như đặc tính của rác thải, tuổi thọ của bãi rác, cách thức vận hành, độ sâu chôn lấp, điều kiện thời tiết và thủy văn của khu vực.

Thành phần nước thải rỉ rác

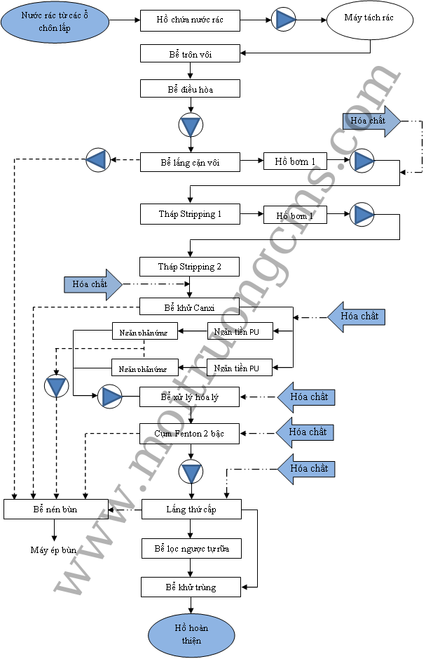
Thuyết minh công nghệ:
v Tiếp nhận và tiền xử lý
Nước rỉ rác phát sinh từ các ô chôn lấp được thu gom về hồ chứa nước rác nhằm điều hòa lưu lượng và ổn định nồng độ ô nhiễm. Từ hồ chứa, nước được bơm qua máy tách rác để loại bỏ các tạp chất thô như bao nilon, cành cây, rác kích thước lớn… giúp bảo vệ thiết bị và hạn chế nghẹt đường ống.
v Trung hòa – keo tụ sơ bộ
Sau khi tách rác, dòng nước được dẫn vào bể trộn vôi, tại đây vôi hoặc các chất kiềm được châm vào nhằm:
- Nâng pH
- Tạo kết tủa một phần kim loại nặng
- Giảm độ màu và ổn định nước
Điểm châm hóa chất được điều chỉnh qua bơm định lượng để đảm bảo pH phù hợp cho các bước kế tiếp.
Tiếp theo nước chảy sang bể điều hòa. Bể này luôn được sục khí hoặc khuấy trộn nhằm:
- Phân tán đều nồng độ
- Giảm mùi phát sinh
- Ổn định chất lượng nước đầu vào hệ thống
v Lắng cặn vôi
Nước từ bể điều hòa được bơm sang bể lắng cặn vôi, tại đây phần bông cặn lớn – chủ yếu từ phản ứng trung hòa – sẽ lắng xuống đáy. Nước trong hơn sẽ chảy sang hố bơm 1 để chuẩn bị cho công đoạn tách amoni.
v Khử amoni bằng công nghệ Stripping
Dòng nước tiếp tục được bơm qua Tháp Stripping 1 và Tháp Stripping 2.
Tại đây, hóa chất kiềm được châm vào trước tháp để nâng pH lên ~10–11, tạo điều kiện cho amoni chuyển hóa sang dạng NH₃ tự do và thoát ra khỏi dung dịch nhờ dòng khí thổi ngược chiều.
Hai tháp hoạt động nối tiếp nhằm tăng hiệu quả tách N-NH₃, đảm bảo nồng độ amoni giảm đáng kể trước khi sang giai đoạn tiếp theo.
v Bể khử Canxi
Sau khi qua hai tháp Stripping, nước được đưa vào bể khử Canxi. Hóa chất chuyên dụng được châm vào để:
- Kết tủa ion Ca²⁺
- Giảm độ cứng của nước
- Ổn định chất lượng trước khi sang công đoạn keo tụ – tạo bông
Trong bể gồm ngăn khuấy trộn và ngăn tiếp xúc (PU) để đảm bảo phản ứng tạo bông diễn ra đầy đủ.
v Xử lý hóa lý
Nước tiếp tục được dẫn vào bể xử lý hóa lý gồm các ngăn: Ngăn keo tụ, ngăn tạo bông, ngăn lắng hóa lý.
Các hóa chất châm vào gồm: FeCl₃ hoặc PAC (keo tụ), Polymer (tạo bông), Axit/kiềm để hiệu chỉnh pH.
Bông cặn hình thành lắng xuống đáy, nước trong chảy sang công đoạn oxy hóa nâng cao.
v Cụm Fenton hai bậc
Đây là công nghệ oxy hóa nâng cao nhằm xử lý: Chất hữu cơ khó phân hủy, độ màu cao, COD còn lại sau hóa lý
Tại cụm Fenton 2 bậc, các hóa chất gồm FeSO₄/FeCl₂, H₂O₂ và điều chỉnh pH được châm vào theo từng ngăn. Phản ứng Fenton tạo ra gốc •OH có khả năng phá vỡ cấu trúc các hợp chất hữu cơ bền vững.
v Lắng thứ cấp
Nước sau phản ứng Fenton được dẫn sang bể lắng thứ cấp.
Tại đây bông cặn Fenton sẽ được tách xuống đáy, nước trong tràn sang công đoạn lọc.
Phần bùn Fenton được đưa về bể nén bùn, sau đó ép tách nước bằng máy ép bùn.
v Lọc – Khử trùng – Hồ hoàn thiện
Nước trong sau lắng được dẫn qua bể lọc ngược tự rửa để loại bỏ cặn mịn và nâng chất lượng nước trước khi xả.
Tiếp đó, nước chảy sang bể khử trùng, tại đây Clorine hoặc NaOCl được châm vào bằng bơm định lượng nhằm tiêu diệt vi sinh gây hại.
Nước sau khử trùng được dẫn vào hồ hoàn thiện, đảm bảo đạt QCVN trước khi xả ra môi trường hoặc tái sử dụng theo yêu cầu.
v Xử lý bùn
Toàn bộ bùn phát sinh từ: Bể lắng cặn vôi, bể hóa lý, cụm Fenton, lắng thứ cấp được dẫn về bể nén bùn. Tại đây bùn được làm đặc rồi chuyển sang máy ép bùn để giảm thể tích.
Bùn khô sau ép được thu gom và chuyển giao đơn vị có chức năng xử lý.
Môi trường Đạt Hoàng Gia là đơn vị chuyên sâu trong lĩnh vực xử lý nước thải rỉ rác, cung cấp các giải pháp toàn diện từ khảo sát, thiết kế, thi công đến vận hành hệ thống. Với đội ngũ kỹ sư giàu kinh nghiệm và sự am hiểu về đặc tính phức tạp của nước rỉ rác, chúng tôi áp dụng các công nghệ tiên tiến nhằm đảm bảo nước thải sau xử lý đạt chuẩn, ổn định và bền vững theo quy định hiện hành.

Đạt Hoàng Gia đơn vị xử lý nước thải rỉ rác hiện nay
Chúng tôi là đơn vị chuyên cung cấp trọn gói các dịch vụ liên quan đến xử lý nước thải, bao gồm:
- Tư vấn, thiết kế và thi công xây dựng hệ thống xử lý nước thải cho doanh nghiệp trên toàn quốc.
- Phân phối vật tư, thiết bị và hóa chất sử dụng trong xử lý nước thải – nước cấp.
- Đối với các cơ sở đã có hệ thống xử lý nhưng nước thải đầu ra chưa đạt quy chuẩn hoặc thay đổi công suất, chúng tôi hỗ trợ khảo sát và đề xuất giải pháp cải tạo – nâng cấp phù hợp.
- Những hệ thống nhưng vận hành không thường xuyên, thiếu nhân sự chuyên môn dẫn đến hư hỏng thiết bị hoặc sự cố vi sinh, chúng tôi luôn sẵn sàng tư vấn, sửa chữa, nuôi cấy vi sinh và vận hành hệ thống để đảm bảo tuân thủ khi cơ quan chức năng kiểm tra.
Quý doanh nghiệp có thể yên tâm khi lựa chọn Đạt Hoàng Gia làm đơn vị thực hiện xử lý nước thải. Đội ngũ kỹ sư và thạc sĩ của chúng tôi luôn nghiên cứu, đánh giá kỹ lưỡng từng công nghệ để đưa ra giải pháp xử lý tối ưu, chi phí phù hợp và thời gian triển khai nhanh chóng. Chúng tôi cam kết mang đến giải pháp tối ưu, tiết kiệm chi phí, phù hợp với từng loại hình sản xuất và từng điều kiện thực tế tại doanh nghiệp, góp phần giảm thiểu ô nhiễm môi trường và nâng cao hiệu quả bảo vệ môi trường của doanh nghiệp.
Quý khách hàng có nhu cầu thực hiện thiết kế xây dựng, cải tạo hệ thống xử lý nước thải có thể liên hệ với chúng tôi qua số hotline: 0328 196 623 - 0906 313 246. Đạt Hoàng Gia sẽ đồng hành cùng doanh nghiệp phát triển, vì một môi trường xanh sạch!
Mỗi ngày, các bãi chôn lấp trên khắp Việt Nam tiếp nhận và xử lý một lượng rác khổng lồ. Và đi kèm với quá trình này là một mối nguy hại âm thầm nhưng vô cùng đáng lo ngại: nước rỉ rác. Đây là loại chất lỏng hình thành khi nước mưa hoặc nước ngầm thấm qua lớp rác, kéo theo vô số hợp chất hữu cơ và vô cơ.
Ý kiến bạn đọc
Nước thải tinh bột sắn là một trong những loại nước thải công nghiệp có tải lượng ô nhiễm hữu cơ cao nhất hiện nay. Thành phần nước thải chứa nhiều...
Tại nhà máy sản xuất thực phẩm, môi trường sản xuất phải luôn được kiểm soát nghiêm ngặt để sản phẩm tạo ra sạch, an toàn và giữ được chất lượng tốt...
Hiện nay, cùng với sự gia tăng về số lượng học sinh – sinh viên, các trường học ngày càng mở rộng quy mô và xây dựng nhiều khu nhà vệ sinh, căn tin....
Ngành bia – nước giải khát tại Việt Nam phát triển mạnh mẽ, kéo theo lượng nước thải lớn từ quá trình sản xuất và vệ sinh thiết bị. Loại nước thải này...
Nước thải chế biến thủy sản chứa hàm lượng chất hữu cơ, dầu mỡ, đạm và mùi hôi cao, nếu không được xử lý đúng quy trình sẽ gây ô nhiễm nghiêm trọng...
Nước thải y tế được xem là một trong những loại nước thải nguy hại nhất, tiềm ẩn nhiều rủi ro đối với sức khỏe con người và môi trường. Thành phần của...
Tìm hiểu quy trình xử lý nước thải xi mạ hiệu quả, tiết kiệm chi phí với công nghệ mới nhất. Đảm bảo nước thải đạt QCVN 40:2025/BTNMT, loại bỏ kim...
Nhiều người sẽ đặt ra câu hỏi vì sao nước thải nhà hàng, khách sạn lại cần phải có hệ thống xử lý, để hiểu rõ hơn về vấn đề này chúng ta hay cùng nhau...
Ngành thuộc da sử dụng nhiều hóa chất và phát sinh lượng nước thải lớn, chứa các chất ô nhiễm nguy hại như crom, sulfite, chất hữu cơ, kim loại nặng…...
Nước thải sinh hoạt thường gây ô nhiễm môi trường cần được xử lý, ở bài viết này Đạt Hoàng Gia sẽ cung cấp đến cho quý khách hàng về công nghệ xử lý...
Khi hệ thống khí thải có các dấu hiệu như: khí thải đầu ra không đạt tiêu chuẩn, hệ thống thường xuyên bị hư hỏng, chi phí vận hành hệ thống cao,......
Công nghệ IFAS (Intergrated fixed film activated sludge): Là công nghệ kết hợp đồng thời hai kỹ thuật xử lý bằng vi sinh: một là, kỹ thuật vi sinh...
Nước thải nhiễm mặn là một đối tượng khá đa dạng và phức tạp, nhưng có đặc điểm chung là có nồng độ muối cao, đòi hỏi những công nghệ xử lý đặc biệt,...
Công nghệ Unitank là gì?Unitank là công nghệ hiếu khí xử lý nước thải bằng bùn hoạt tính, quá trình xử lý liên tục và hoạt động theo chu kì. Nhờ quá...
Trong điều kiện không có ôxy, các chất hữu cơ có thể bị phân hủy nhờ vi sinh vật và sản phẩm cuối cùng của quá trình này là các chất khí như metan...
Đất nước ngày một phát triển, kéo theo đó là sự phát triển như vũ bão của khoa học kĩ thuật. Đất nước ngày càng công nghiệp hóa, hiện đại hóa thì các...
Nước thải sinh hoạt có những đặc tính và chỉ tiêu chất lượng chung có thể phán đoán và đánh giá khi chọn các công trình xử lý đã phổ biến, còn nước...
Hóa chất dùng trong xử lý nước thải, sản phẩm chất phụ liệu cho chăn nuôi ngày nay không còn xa lạ với doanh nghiệp. Một hóa chất an toàn, ít ngây hại...
Hiện nay, ngành cao su nước ta đang phát triển mạnh mẽ và đem lại lợi nhuận lớn. Sự phát triển này đồng nghĩa với việc lượng chất thải ra môi trường...
Bể tự hoại đầu tiên xuất hiện ở Pháp vào năm 1860, do kỹ sư Fosse Mouras phát minh ra. Cho đến nay, loại công trình xử lý nước thải tại chỗ này đã...